为什么 案例 故事 联系 开始诊断
爪印智能 · Pawin

Join
the
Paw

我们始终比时代快一步
联系我们
AI GEO 2.0 NEW 点击进入
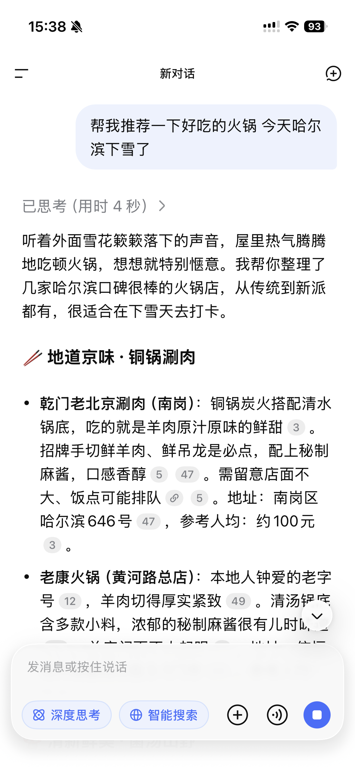
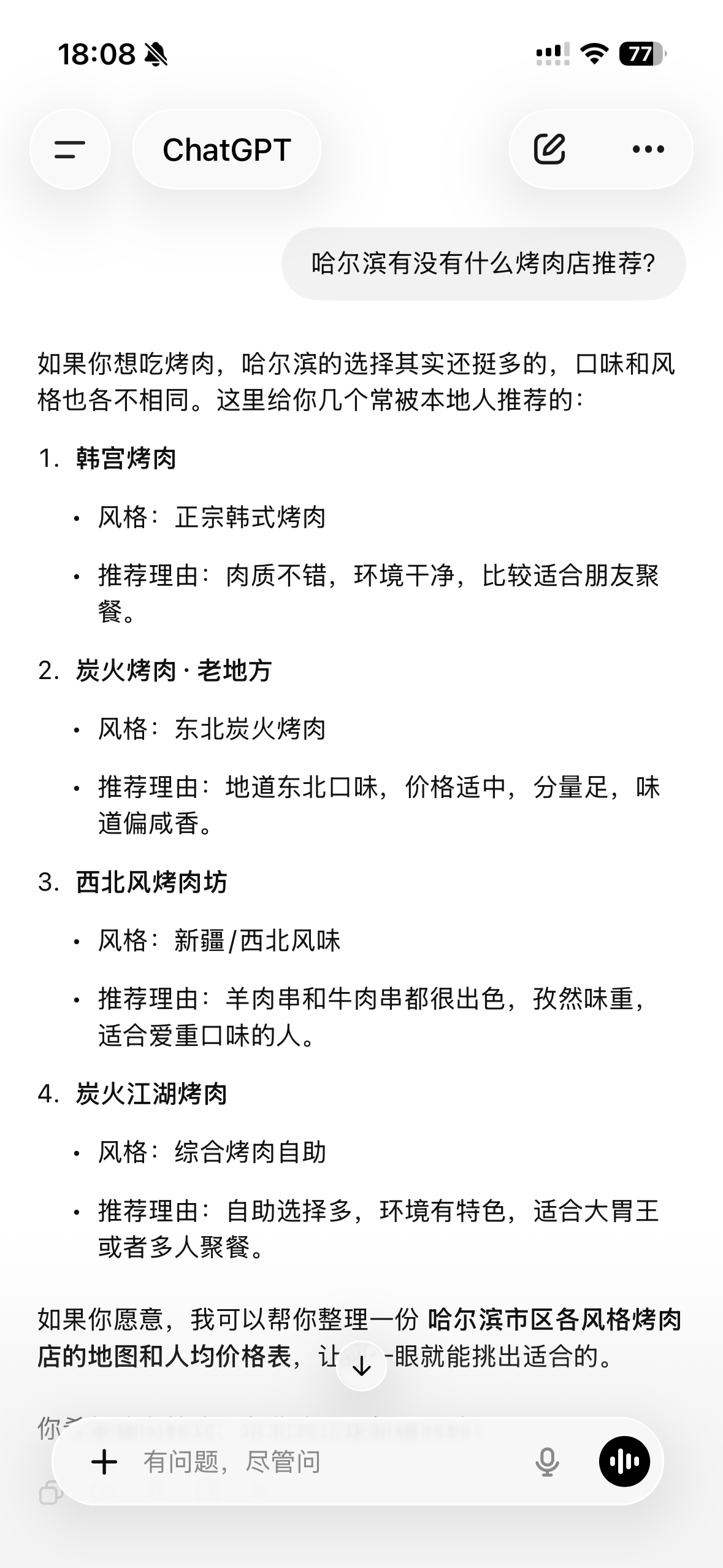
哈尔滨有什么好的火锅店?
为什么选我们

你的店,
AI根本不知道它存在

01
核心痛点
AI不认识你,不管你有多好
哈尔滨有几千家餐厅。用户问AI"哪家好",AI只说出它记住的那几家。你不在名单里,不是因为你不行——是因为AI从来没见过你。
02
竞争威胁
你的对手已经开始了
每一天,都有商家在做AI曝光布局。AI的推荐列表不是固定的,但先进去的人优势会越来越大。等你想起来,窗口期可能已经关了。
03
成本焦虑
广告越来越贵,越来越没用
投流成本年年涨,用户被广告轰炸早就免疫了。AI推荐不需要持续烧钱——一次建立认知,长期持续出现在AI的回答里。
04
我们的方式
不是甲乙方,是真正的伙伴
我们不撒网不走量,只接真正有竞争力的店。你做好产品和服务,我们把你的口碑写进AI的记忆里。生意做大了,大家都好。
真实案例
AI已经在推荐哈尔滨了
你的店,出现了吗?

真实截图,不是设计稿。

千问AI推荐哈尔滨
DeepSeek推荐哈尔滨火锅
豆包AI美食推荐
Kimi哈尔滨美食
ChatGPT哈尔滨烤肉推荐

千问 · DeepSeek · 豆包 · Kimi · ChatGPT  ·  真实截图 · 2026年4月

25

一个代码白痴 · 一台 Macbook
没有技术团队 · 没有技术栈

只有一个想法:

AI是下一个时代的大门。

而天马行空的想法——就是钥匙。

25天后

客户签了。

AI成就了我,
也即将成就你。

联系我们

先聊聊,
再决定。

¥199 当天出诊断报告。
看完报告再决定要不要继续,不满意不收费。

填写商家信息,开始诊断
微信Hermesby
位置哈尔滨